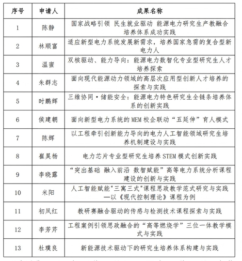
根据《关于开展2025年上海电力大学研究生教学成果奖申报工作的通知》,经教师申请、二级学院/部处推荐,研究生院对申报材料进行初审,提请校内外专家组成的评审专家组进行答辩评审,并对答辩结果进行排序。现对排序结果进行公示。
公示期:2025年10月13日——2025年10月15日,邮箱zhanglihua@shiep.edu.cn。
后续,学校将按照上海市教委关于教学成果奖申报要求,并结合学校实际情况,推荐申报。
研究生院
2025年10月13日

公示期:2025年10月13日——2025年10月15日,邮箱zhanglihua@shiep.edu.cn。
后续,学校将按照上海市教委关于教学成果奖申报要求,并结合学校实际情况,推荐申报。
研究生院
2025年10月13日